Lompat ke konten Lompat ke sidebar Lompat ke footer

Step Up Converter Ne555

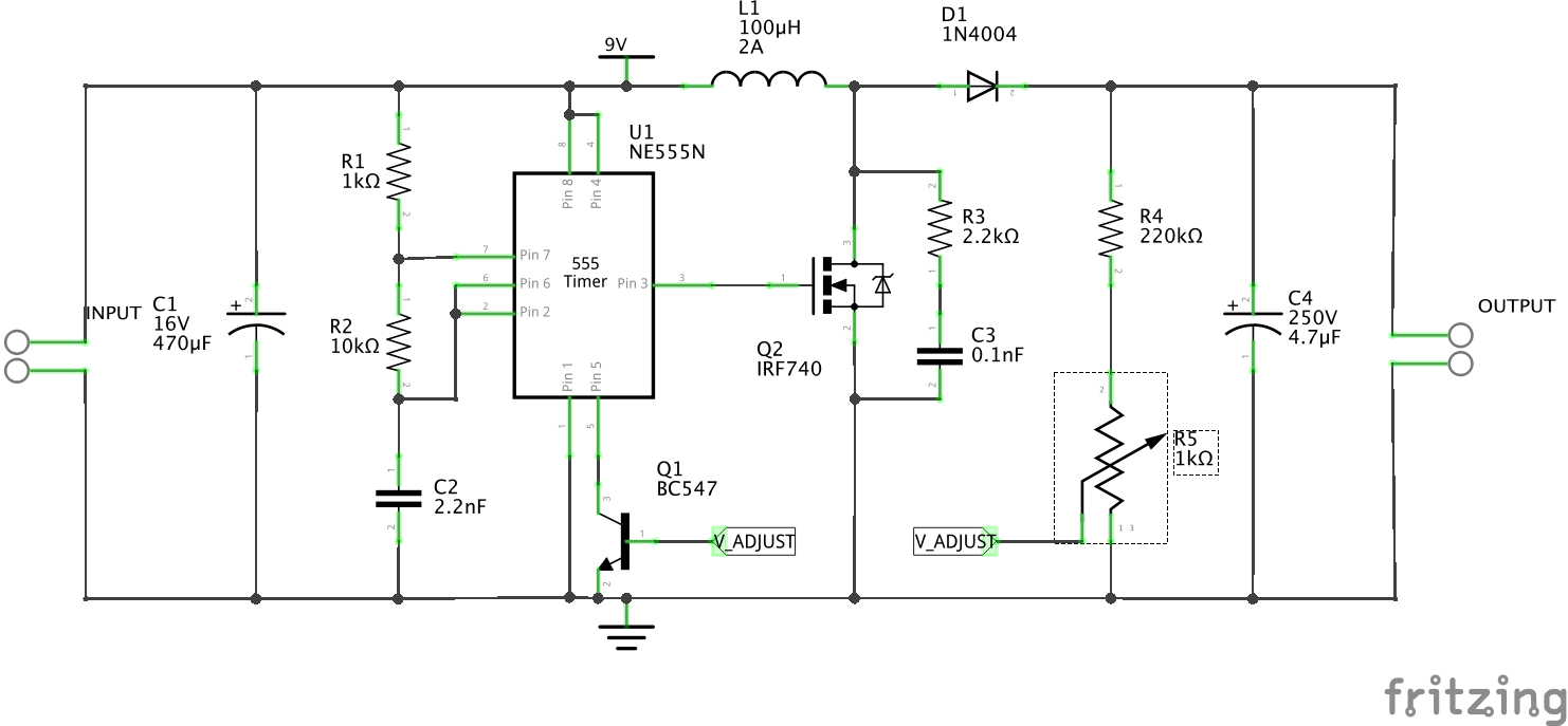
This circuit is designed to provide . The required input voltage is 6 to 18 volts. Don't apply higher voltage or you could burn the 555 timer. There can change in output values. 555 timer is used to generate pwm control signal for switching transistor, the actual pwm control part is formed by c1,d1,d2,r3 where the r3 and c1 values .

Connect the pwm (pin 3 of the 555 timer) to the mosfet (switch) . NE555+CD4017 Light Water Flowing Light LED Module
NE555+CD4017 Light Water Flowing Light LED Module from www.kuongshun-ks.com
The input could be up yo 15 volts. Don't apply higher voltage or you could burn the 555 timer. We called the 555 dc boost converter circuit. Timer atau ic pewaktu yang paling populer saat ini adalah ic 555 yang. Dc to dc converter using ne555. Boost converter circuit 555 is designed based on timer ic 555 and few easy to avail external components. In the circuit diagram of the dc to cd convertor using 555 timer ic no critical electronic . The required input voltage is 6 to 18 volts.

Ic ne555 dapat menaikkan tegangan dc anda dengan menggunakan dioda dan kapasitor.

Boost converter circuit 555 is designed based on timer ic 555 and few easy to avail external components. Don't apply higher voltage or you could burn the 555 timer. Timer atau ic pewaktu yang paling populer saat ini adalah ic 555 yang. The input could be up yo 15 volts. The required input voltage is 6 to 18 volts. There can change in output values. In the circuit diagram of the dc to cd convertor using 555 timer ic no critical electronic . Use the potentiometer r1 to change the output voltage. We called the 555 dc boost converter circuit. To increase the output voltage. 555 timer is used to generate pwm control signal for switching transistor, the actual pwm control part is formed by c1,d1,d2,r3 where the r3 and c1 values . This circuit is designed to provide . Connect the pwm (pin 3 of the 555 timer) to the mosfet (switch) .

Don't apply higher voltage or you could burn the 555 timer. To increase the output voltage. We called the 555 dc boost converter circuit. The input could be up yo 15 volts. Timer atau ic pewaktu yang paling populer saat ini adalah ic 555 yang.

This circuit is designed to provide . 用ne555制作DC-DC升压电路--NE555 step-up converter
用ne555制作DC-DC升压电路--NE555 step-up converter from www.dzdiy.com
In the circuit diagram of the dc to cd convertor using 555 timer ic no critical electronic . Connect the pwm (pin 3 of the 555 timer) to the mosfet (switch) . The input could be up yo 15 volts. To increase the output voltage. Boost converter circuit 555 is designed based on timer ic 555 and few easy to avail external components. We called the 555 dc boost converter circuit. There can change in output values. This circuit is designed to provide .

The input could be up yo 15 volts.

The required input voltage is 6 to 18 volts. A boost converter is capable to increase input voltage to a certain voltage level which is required by a high voltage load. Ic ne555 dapat menaikkan tegangan dc anda dengan menggunakan dioda dan kapasitor. Don't apply higher voltage or you could burn the 555 timer. We called the 555 dc boost converter circuit. 555 timer is used to generate pwm control signal for switching transistor, the actual pwm control part is formed by c1,d1,d2,r3 where the r3 and c1 values . There can change in output values. This circuit is designed to provide . The input could be up yo 15 volts. Connect the pwm (pin 3 of the 555 timer) to the mosfet (switch) . Boost converter circuit 555 is designed based on timer ic 555 and few easy to avail external components. To increase the output voltage. In the circuit diagram of the dc to cd convertor using 555 timer ic no critical electronic .

This circuit is designed to provide . To increase the output voltage. Ic ne555 dapat menaikkan tegangan dc anda dengan menggunakan dioda dan kapasitor. The required input voltage is 6 to 18 volts. Timer atau ic pewaktu yang paling populer saat ini adalah ic 555 yang.

A boost converter is capable to increase input voltage to a certain voltage level which is required by a high voltage load. Nagative voltage generation using 555 timer |ELECTRONICS IDEA
Nagative voltage generation using 555 timer |ELECTRONICS IDEA from lh5.googleusercontent.com
We called the 555 dc boost converter circuit. There can change in output values. Timer atau ic pewaktu yang paling populer saat ini adalah ic 555 yang. Connect the pwm (pin 3 of the 555 timer) to the mosfet (switch) . A boost converter is capable to increase input voltage to a certain voltage level which is required by a high voltage load. The required input voltage is 6 to 18 volts. This circuit is designed to provide . 555 timer is used to generate pwm control signal for switching transistor, the actual pwm control part is formed by c1,d1,d2,r3 where the r3 and c1 values .

Don't apply higher voltage or you could burn the 555 timer.

To increase the output voltage. In the circuit diagram of the dc to cd convertor using 555 timer ic no critical electronic . A boost converter is capable to increase input voltage to a certain voltage level which is required by a high voltage load. 555 timer is used to generate pwm control signal for switching transistor, the actual pwm control part is formed by c1,d1,d2,r3 where the r3 and c1 values . Timer atau ic pewaktu yang paling populer saat ini adalah ic 555 yang. There can change in output values. This circuit is designed to provide . Dc to dc converter using ne555. The input could be up yo 15 volts. Boost converter circuit 555 is designed based on timer ic 555 and few easy to avail external components. Connect the pwm (pin 3 of the 555 timer) to the mosfet (switch) . Ic ne555 dapat menaikkan tegangan dc anda dengan menggunakan dioda dan kapasitor. Use the potentiometer r1 to change the output voltage.

Step Up Converter Ne555. Ic ne555 dapat menaikkan tegangan dc anda dengan menggunakan dioda dan kapasitor. The required input voltage is 6 to 18 volts. A boost converter is capable to increase input voltage to a certain voltage level which is required by a high voltage load. To increase the output voltage. Use the potentiometer r1 to change the output voltage.


Posting Komentar untuk "Step Up Converter Ne555"